(通讯员 洪静文)近日,太阳成集团122ccvip石油系特任副教授魏晓椿在地学综合期刊《GSABulletin》上发表题为“Isochronous Miocene volcaniclastic horizon in the SW Tarim Basin: Composition, ages, origins, and implications for tephrochronology”的研究论文(图1)。在塔里木盆地西南缘(塔西南)识别出距今约1100万年的大规模等时火山碎屑沉积层,为破解该区域新生界缺乏可靠年代框架的难题奠定了重要基础。太阳成集团122ccvip“非常规油气地质与工程湖北省工程研究中心"为论文第一署名单位。
在地层中寻找"地质时钟":火山碎屑的识别与判定
"就像历史学家需要确定历史事件发生的朝代,地质学家重建地球故事必须首先厘清地层年代。"论文作者比喻道。在化石匮乏的塔西南新生代陆相地层中(图1),确定地层的准确年代是一个难题。研究团队将目光投向一套广泛分布的"火山砂岩"——这些通过河流搬运的火山碎屑,因具有典型砂岩的沉积构造(斜层理等)而长期被学界忽视,却可能成为破解地层年代难题的钥匙。
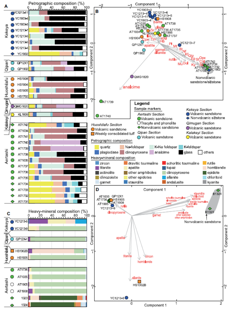
通过覆盖200余公里范围的野外调查、钻井资料整合与地震剖面解析,团队刻画了该火山碎屑岩沉积层的空间分布范围、沉积特征,证实该火山砂岩段分布广,形成时间短,具有区域等时性特征(图1和2)。更关键的是,通过岩相学、矿物学和地球化学分析(薄片鉴定、SEM-EDS、XRD、主微量元素),确定"火山砂岩"核心组分为透长石、单斜辉石及火山玻璃,与上覆火山泥流中的粗面岩/响岩砾石成分一致,显著区别于常规陆源砂岩(图3)。这证实了该碎屑岩的“火山来源”属性。

图1.研究区地貌、构造和地质图以及火山碎屑岩段分布

图2.火山碎屑岩段的岩性特征、样品位置以及样品的最小年龄组分的加权平均年龄

图3. 全岩和重矿物成分分析显示火山砂岩与非火山砂岩和粉砂岩差异明显(左测A和C分布为岩石的全岩和重矿物组成百分含量,右侧的B和D分别为全岩和重矿物组成的主成分分析)
识别"真假年龄"陷阱:三重定年技术锁定火山喷发和沉积时代
"流体搬运的火山碎屑会混入早期的岩浆物质或外源碎屑,对矿物的定年也存在一定的误差,这些因素导致有时难以判断哪些年龄组分代表火山喷发年龄。"作者解释道。为此,团队同步实施单颗粒锆石U-Pb、单颗粒黑云母与正长石40Ar/39Ar三种放射性定年技术,通过对比不同矿物体系的最小年龄组分,最终将火山喷发时间精准锚定在1100万年前(11 Ma)(图4)。
尤为重要的是,研究通过沉积学、年代学与物源等综合证据证明:这些碎屑只能源于火山喷发同期的快速沉积,而非后期风化再搬运。这意味着火山喷发年龄与地层沉积年龄在构造时间尺度上完全等效——该火山砂岩层成为塔西南中新世的等时标志层,为区域地层对比与重大地质事件定年提供了关键"时间锚点"。

图4. 锆石、透长石和黑云母的单颗粒定年确定火山碎屑的喷发年龄为11 Ma并发现有些样品(K和L)的锆石的最小年龄组分与透长石和黑云母不同

图5.由于火山岩浆本身贫锆石,可以通过锆石U-Pb年龄谱判断火山碎屑的潜在源区,发现柯克亚地区的火山碎屑跟其他地区不同
追溯火山之源:解密青藏高原西部深部动力过程
研究进一步通过全岩地球化学(主微量、Sr-Nd同位素)、锆石Hf同位素、碎屑锆石U-Pb年龄谱(图5)等指标追踪火山碎屑物源,揭示东帕米尔与西昆仑两个独立火山系统分别向西侧和东侧提供物源。
结合区域岩浆和构造证据,研究认为:印度板块斜向俯冲导致青藏高原西部发生大规模走滑断裂,在断裂带转换伸展区诱发深部熔融,最终引发东帕米尔和西昆仑约1100万年前的协同火山喷发(图6)。该模型将塔西南地表沉积记录与高原深部动力过程直接关联,为地球"深部-浅部相互作用"理论提供了研究案例。

图6. 推测的构造沉积模式
探讨火山碎屑定年范式:火山碎屑年代学方法论启示
研究过程中,团队发现锆石U-Pb定年结果普遍老于40Ar/39Ar年龄。深入分析表明:源区贫锆岩浆(喷发期自晶锆石稀少)导致火山碎屑中混入大量偏老的前晶锆石或更老的捕获锆石。"这警示我们,定年矿物选择必须考虑源区岩浆特性。"研究强调,"虽然锆石定年运用广泛,但对于贫锆石火山系统,黑云母/长石等常见矿物可能比锆石更适合用于判断喷发年龄。"
科学价值与未来展望
目前,研究团队正以此标志层为核心,联合古地磁与古环境指标,构建塔里木盆地新生代高分辨率年代地层格架,相关成果将为解剖青藏高原新生代构造-气候-沉积耦合响应过程奠定基础。
附论文链接:https://doi.org/10.1130/B37521.1

图7. 论文首页
(审核 朱光有 编辑 韩静)